

Avances de las Estrategias innovadoras en la Comercialización Agrícola: Análisis Bibliométrico
Advances in Innovative Strategies in Agricultural Marketing: Bibliometric Analysis
Ronaldhiño Huaman-Soroe1,*
1 Facultad de Ingeniería Zootecnista, Biotecnología, Agronegocios y Ciencia de Datos, Universidad Nacional Toribio Rodríguez de Mendoza, Chachapoyas, Perú.
Ing.,
7156871952@untrm.edu.pe,
https://orcid.org/0009-0000-7659-9847
* Autor de Correspondencia: Tel. +51 999 578 376
http://doi.org/10.25127/riagrop.20261.1168
Resumen
El sector agrícola enfrenta desafíos importantes para mantener su relevancia y crecimiento ante un mundo en constante crecimiento, la comercialización ya no puede depender solo de métodos tradicionales por el cual es muy importante innovar nuevas estrategias que ayuden para responder las demandas del cliente. Estudios reportan que la interactividad y la paciencia influyen de manera positiva en la intención de compra del consumidor, pero en países en desarrollo enfrenta varias dificultades como limitados recursos y mercados ineficientes. El objetivo de este estudio analizar el impacto de los avances de las estrategias innovadoras en la comercialización agrícola. Se emplearon herramientas de análisis bibliométricas como R_Bibliometrix y VOSviewer para analizar 1151 artículos publicados desde 1972 hasta el 2023 de la base de datos de Scopus. los resultados muestran que China cuenta con documentos mas publicados, las palabras mas utilizadas tanto en títulos y artículos son “marketing”, “agricultura” y “producción”. las principales revistas que divulgan el tema Sustainability, Journal of Rural Studies y Land teniendo como principales autores a Li Y, Liu X, Zhang F y Li J. esta revisión integral sirve como una valiosa referencia para dar a conocer sobre los avances de las estrategias innovadoras en la comercialización agrícola.
Palabras claves: Innovación, estrategias, calidad, comercialización, globalización, consumidores.
Abstract
The agricultural sector faces important challenges to maintain its relevance and growth in a world in constant growth. Marketing can no longer depend only on traditional methods, which is why it is very important to innovate new strategies that help respond to customer demands. Studies report that interactivity and patience positively influence consumer purchase intention, but in developing countries it faces several difficulties such as limited resources and inefficient markets. The objective of this study is to analyze the impact of advances in innovative strategies in agricultural marketing. Bibliometric analysis tools such as R_Bibliometrix and VOSviewer were used to analyze 1151 articles published from 1972 to 2023 from the Scopus database. The results show that China has more published documents, the most used words in both titles and articles are “marketing”, “agriculture” and “production”. the main journals that disseminate the topic Sustainability, Journal of Rural Studies and Land, with Li Y, Liu X, Zhang F and Li J as main authors. This comprehensive review serves as a valuable reference to publicize the progress of the strategies innovative in agricultural marketing.
Keywords: Keywords: Innovation, strategies, quality, marketing, globalization, consumers.
1. INTRODUCCIÓN
Al pasar los años el mundo es más globalizado y competitivo, el sector agrícola enfrenta desafíos significativos para mantener su relevancia y crecimiento. La comercialización de productos agrícolas ya no puede depender únicamente de métodos tradicionales; para el cual es muy importante incorporar estrategias innovadoras que mejoren la eficiencia y la calidad, que ayuden a responder las demandas cambiantes del mercado y las expectativas de los consumidores. los, enfoques de mercado centrados al cliente están transformando la manera en que los productores agrícolas se relacionen más con los consumidores, ofertando productos más personalizados y de calidad.
La implementación de estas nuevas estrategias innovadoras puede aumentar la competitividad del sector agrícola. La finalidad es ofrecer una visión clara y basada en evidencia de cómo estas innovaciones pueden mejorar la eficiencia, la calidad y la rentabilidad de los productos agrícolas, y qué pasos deben seguir los actores del sector agrícola para adoptar estas estrategias que lleven a un éxito a largo plazo.
Basado en la teoría del compromiso del consumidor, el modelo SOR y el modelo TAM, el artículo construye un modelo de mediación moderada para la interactividad, confianza e intención de compra. Para validar este modelo se realiza un estudio cuantitativo basado en 365 muestras válidas. Los resultados indican que la interactividad y la presencia impactan positivamente en la intención de compra de los consumidores, además la confianza y la resonancia juegan un de los papeles de mayor importancia entre la interactividad y la intención de compra, la investigación revela el potencial de los factores emocionales en las decisiones de compra de los consumidores y el desarrollo de estrategias de marketing efectivas para mejorar las ventas de productos agrícolas (Han et al., 2024).
Para millones de personas en los países en desarrollo, la industria agrícola es esencial para sus medios de vida, crecimiento económico y su seguridad alimentaria. Pero enfrenta varias dificultades, la disponibilidad limitada de recursos, mercados ineficientes y susceptibilidad a las fluctuaciones ambientales. El marketing ofrece la oportunidad mejorar la agricultura y el crecimiento sostenible. La investigación explora la revolución del uso de tecnologías de vanguardia para la comercialización de una agricultura sostenible en países subdesarrollados, el objetivo es proporcionar perspectivas significativas y recomendaciones para aprovechar la innovación del marketing agrícola los pequeños agricultores (Musungwini et al., 2024).
Tiene como objetivo proporcionar información acerca de la cadena de valor local (LVC), presentar estrategias de marketing para aumentar los rendimientos y los ingresos de los caficultores. Se encuentra entre los pocos estudios que se centran en el efecto de las estrategias basadas dentro del ámbito del marketing para mejorar la calidad del café y los ingresos de los agricultores. Para la recopilación de datos, se realizaron entrevistas con productores de café, para poder visualizar componentes, patrones y problemas de LVC. Los resultados revelan un patrón común entre los caficultores con respecto a la comercialización, las técnicas de cultivo y los comportamientos de gestión. las estrategias de marketing propuestas fueron desarrolladas para ofrecer pautas a los stakeholders, incentivando inversiones estratégicas a lo largo de la cadena de valor (Hassen et al., 2023).
Después de revisar algunas investigaciones sobre estrategias de comercialización de diversos productos agrícolas, se evidenció que aún existe un vacío en lo que son las estrategias innovadoras en la comercialización agrícola aumentando la competitividad, a partir de esto nace la necesidad de explorar a mayor profundidad sobre el tema.
El objetivo del articulo tiene ha investigar y analizar los avances de las estrategias innovadoras en la comercialización agrícola para aumentar la competitividad del sector, evaluando la efectividad de tecnologías avanzadas, las buenas prácticas agrícolas sostenibles y enfoques de mercado centrados al cliente, con el fin de proporcionar recomendaciones basadas en evidencia para mejorar la eficiencia, calidad y rentabilidad de los productos agrícolas en mercados locales e internacionales.
El articulo estará estructurado en cinco apartados, la primera parte aborda el tema, evidenciando el problema y el objetivo de investigación. La segunda parte explica los procedimientos metodológicos usados para lograr el objetivo. En el tercer apartado se presenta y discute el análsis de resultado; las conclusiones, limitaciones y sugerencias para futuros estudis que ofrecen en la ultima sección.
2. MATERIALES Y MÉTODOS
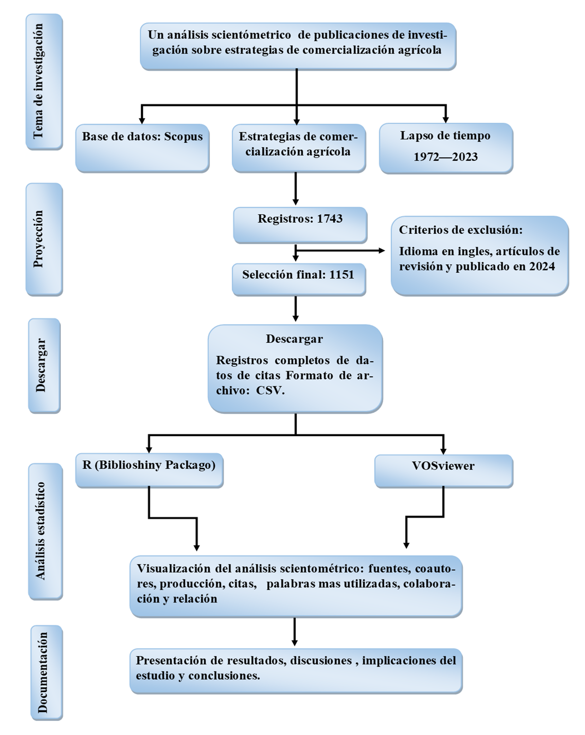
La búsqueda inicial se realizó en la base de datos de la web Scopus, utilizando la consulta de búsqueda TS= (“agricultural” and “marketing” and “strategies*”) resultados en la identificación de 1743 documentos relevantes disponibles (Figura 1). La elección de base de datos de Scopus estuvo motivado por su reputación de mantener rigurosidad en la selección e indexación de datos, garantizando la confianza y la calidad de la base de datos Scopus.
El estudio abarco publicaciones desde 1972 hasta 2023, excluyéndose a los documentos publicados en el 2024 debido a que es un año incompleto. Ademas, se excluyeron los tipos de documentos irrelevantes, como artículos de revistas, el idioma ingles, lo que resulto en una selección de 1151 articulos de investigación en ingles. Luego estos documentos fueron descargados en formato de archivo de texto sin formato, que contenían datos completos de datos y citas.

Figura 1. Diagrama de flujo del análisis bibliométrico
Para llevar a cabo un análisis preliminar, se examinaron varios aspectos del conjunto de datos, tales como la distribución por disciplinas, la autoría, las fuentes de las revistas, las instituciones afiliadas, los países de origen y las tasas de publicación anual. Este análisis incluyó diversas métricas, como la Visualización del análisis scientométrico: fuentes, coautores, producción, citas, palabras mas utilizadas, colaboración y relación. Para un análisis más profundas, se utilizaron herramientas de software como R y VOSviewer 1.6.20 (desarrollado por el Centro Holandés para la Investigación Científica y tecnológica). Estas herramientas permitieron mapear la coexistencia de palabras clave, lo cual facilitó la identificación de las principales direcciones de investigación y la detección de áreas de investigación emergentes.
3. RESULTADOS Y DISCUSIÓN
3.1. Principales fuentes en estrategias de comercialización agrícola
En la Tabla 1 se muestra el top 10 de las principales fuentes más relevantes en el tema de estrategias de comercialización agrícola, donde se puede apreciar que Sustainability (Switzerland) ocupa el primer lugar el cual indica que son las fuentes más utilizadas con un total de 49 artículos, en el segundo lugar, se tiene a Journal of Rural Estudies con 13 artículos y en el décimo puesto se tiene a British Foof Journal con 9 fuentes o artículos. segun Con el avance de la tecnología, la utilización del marketing y sus elementos aumenta cada vez más, para mejorar el beneficio deseado, donde el rendimiento objetivo y la competitividad de los productos agroalimentarios en el Mercado (Uldedaj y Gjeloshi, 2024).
Tabla 1. Fuentes mas relevantes en estrategias de comercialización Agricola
|
Sources |
Articles |
|
49 |
|
|
13 |
|
|
12 |
|
|
Agriculture (Switzerland) |
11 |
|
Heliyon |
11 |
|
Journal of Cleaner Production |
11 |
|
Land Use Policy |
11 |
|
Science of The Total Environment |
11 |
|
Scientific Horizons |
11 |
|
British Food Journal |
9 |
3.2. Pincipales autores en estrategias de comercialización Agricola.
A lo largo de los años se ha tenido diversos autores en el tema de las estrategias de comercialización en un rango de los 10 principales autores más relevantes se tiene a Li Y con 8 artículos segudo de Liu X con 7 artículos al igual que Zhang F que también cuenta con 7 artículos, luego se tiene a Li J con 6 artículos y los demás con 5 artículos cada uno (Tabla 2). las conexiones entre los atributos del producto agroalimentario, el marketing de contenido, el marketing de influencia, influyen en la satisfacción del cliente y la intención de compra del cual las empresas optimicen sus estrategias de marketing aprovechando los atributos del producto (Fu et al, 2024).
3.3. Producion científica por países en estrategias de comercialización agrícola
En la figura 2 muestra la producción científica en el tema de estrategias de comercialización agrícola, donde se tiene que el pais de China esta sombreados de un color azul más oscuro el cual representa que este países cuentan con la mayor producción científica mientras el color va disminuyendo también disminuye la producción científica, en la figura se puede observar que Perú este sombreado de color celeste el cual significa que tiene baja producción científica a comparación de otros paísesión científica a comparación de otros países. Tecnologías emergentes y estrategias de marketing para una agricultura sostenible ofrece una solución convincente a los desafíos de la industria agrícola, estrategias prácticas para crear un sistema alimentario más sostenible y resiliente, empoderando a los agricultores Tambien a los consumidores para que tomen decisiones informadas y emprendan acciones hacia un futuro más sostenible (Garwi et al, 2024).
Tabla 2. 10 principlaes autores que publican en estrategias de comercialización Agricola
|
Autores |
Número de artículos |
|
Li Y |
8 |
|
Liu X |
7 |
|
Zhang F |
7 |
|
LI J |
6 |
|
Chen Y |
5 |
|
Donner M |
5 |
|
Li T |
5 |
|
Sgri F Y |
5 |
|
Wang X |
5 |
|
Chang J |
5 |

Figura 2. Produción científica de los países en estrategias de comercialización agrícola.
3.4. Palabras mas utilizadas en títulos y resúmenes de los artículos en temas de estrategias de comercialización agrícola.
En la figura 3a, se puede ver que como resultado la palabra márketing ha sido utilizado con mayor frecuencia en 235 títulos de los artículos en el tema de estrategias de comercialización agrícola al igual que la palabra agricultura utilizada en 220 artículos.
Mientras que por otro lado la figura 3b, se puede ver que las palabras marketing, agrícola y producción son las más utilizadas en los resúmenes de los artículos en el tema de estrategias de comercialización agrícola, mientras el tamaño de la palabra sea más grande quiere decir que la palabra a sido utilizadas más cantidad de veces y cada vez más pequeño se hace la palabra significa que ha sido menos utilizado en los artículos, en la última década, las cooperativas agrícolas han ganado popularidad en la comercialización alimentaria. Destacan que el enfoque en pequeños agricultores, sostenibilidad y la gestión de la cadena de suministro, señalan una falta de comprensión sobre los fracasos financieros y estratégicos de las cooperativas donde concluyen que las cooperativas actuales pueden no ser lo suficientemente flexibles para competir en el mercado agricola (Qorri, D y Felföldi, J. 2024).

Figura 3. Palabras mas utilizadas en temas de estrategias de comercialización agrícola: (a) en los títulos de los artículos, (b) en los resúmenes de los artículos.
3.5. Colaboración de citas y de autores entre países en estrategias de comercialización agrícola
La figura 4a muestra la colaboración de citas entre países en la investigación de estrategias de comercialización agrícola. Estados Unidos destaca con la mayor participación, seguido por Sudáfrica y Alemania. En contraste, países como Etiopía y Francia tienen menor participación. La figura 4b revela la colaboración entre autores de diferentes países, con Estados Unidos teniendo relaciones directas con India, Alemania, entre otros.
El tamaño de las esferas indica la cantidad de estudios: esferas más grandes significan más estudios. Además, el color de las esferas refleja la antigüedad de la investigación, donde azul oscuro indica mayor antigüedad y amarillo, investigaciones más recientes, Xiong, Y. (2023) comenta que el vínculo de marketing electrónico de productos agrícolas característicos puede reflejar las buenas ventajas de la era internet para los comerciantes, pueden brindar mejores servicios a los clientes a través de Internet asi mejorando su poder adquisitivo, ademas el sistema de marketing de precisión de productos agrícolas de comercio electrónico tiene una alta precisión en la predicción de la intención de compra de los consumidores.


Figura 4. Colaboración entre países en estrategias de comercialización agrícola: (a) citas entre países, (b) colaboración de autores entre países.
3.6. Relación entre las palabras claves de estrategias de comercialización agrícola
Parte de los resultados mostrado en la figura 5, se puede apreciar la relación de las palabras claves más utilizadas, donde la palabra marketing es una de las palabras más utilizadas ya que esta tiene una esfera más grande además el color amarillo representa que esta palabra ha sido utilizada mayor cantidad de veces en el tema de estrategias de comercialización agrícola, también se puede apreciar que la esfera de agricultura presenta un color verde caña significando que esta palabra también es utilizada en los últimos tiempos, las esferas de color azul son las palabras más antiguas y las que tiene la esfera pequeña representa que han sido utilizadas en menor cantidad en el tema, Srivastava, G. (2022). Hace mencion que las plataformas de marketing electrónico comola optimización de motores de búsqueda, marketing de afiliados, marketing en redes sociales y marketing por correo electrónico ayudan a los especialistas en marketing digital a rastrear y analizar el comportamiento de compra dinámico y complejo de los consumidores.

Figura 5. Relación de palabras claves en estrategias de comercialización agrícola.
4. CONCLUSIONES
Los estudios muestran los avances de las estrategias innovadoras en la comercialización agrícola, como tecnologías avanzadas y prácticas sostenibles, mejoran la competitividad, eficiencia, calidad y rentabilidad de los productos en mercados locales e internacionales. La adopción de estas innovaciones es crucial para el éxito y la sostenibilidad a largo plazo. Se concluye con el uso de los softwares bibliometrix, el Orange y el VOSviewer las palabras claves “marketing, agricultura y producción” tiene mayor realse en los articulos científicos publicados de estrategias de comercialización agrícola, como tambien se pudo aprecia que China tiene gran potencial al pasar los años en documentos publicados. Este estudio puede ser utilizado como referencia tanto para científicos como para los responsables comerciales ya que proporciona una visión general del panorama actual sobre los avances de las estrategias en la comercialización agrícola. Ademas esta investigación soo cnsidera base de datos, Scopus, que si bien es confiable puede no abarcar todas las publicaciones relevantes por se puede utilizar en estudios futuros la base de datos de WOSCC el cual podrían mejorar de una manera mas solida los resultados.
Declaración de intereses
Ninguna.
Referencias
Han, T., Han, J., Liu, J. & Li, W. (2024). Effect of emotional factors on purchase intention in live streaming marketing of agricultural products: A moderated mediation model. PLoS ONE 19(4). https://doi.org/10.1371/journal.pone.0298388
Hassen, M., Habib, K. & Mohammed, M. (2023). Marketing strategies for value chain development: Case of Khawlani coffee-Jazan Region, Saudi Arabia, Journal of the Saudi Society of Agricultural Sciences, 22(7), (pp 449-460), ISSN 1658-077X. https://doi.org/10.1016/j.jssas.2023.04.0045
Uldeda, G y Gjelosh, G. (2024). El impacto del marketing en el aumento del nivel de competitividad de los productos agroalimentarios en Albania. Revista Internacional de Religión, 5 (10), (pp 680-692). https://doi.org/10.61707/fb3aq592
Fu, H., Liu, Z., Zhu, W. & Seong, D. (2024). Marketing Strategy and Brand Building of Agricultural Products from the Perspective of Digital Media Application. Revista Journal of Statistics Applications y Probability, 3 (13), (pp 1075-1095). https://doi:10.18576/jsap/130318
Garwi, J., Masengu, R., & Chiwaridzo, O. (2024). Emerging Technologies and Marketing Strategies for Sustainable Agriculture. IGI Global. https://doi.org/10.4018/979-8-3693-4864-2
Qorri, D & Felföldi, J. (2024). Research Trends in Agricultural Marketing Cooperatives: A Bibliometric Review, Agriculture 14(2), pp 199. https://doi.org/10.3390/agriculture14020199
Xiong, Y. (2023). Marketing strategy of characteristic agricultural products under the background of “Internet +”. Production Planning y Control, (pp 1-12). https://doi.org/1080/09537287.2023.2169649
Srivastava, G. (2022). Antecedentes del marketing electrónico de productos agrícolas en esta era digital: un estudio empírico. Revista internacional de tecnología e interacción humana (IJTHI), 18 (7), (pp 1-17). http://doi.org/10.4018/IJTHI.306228